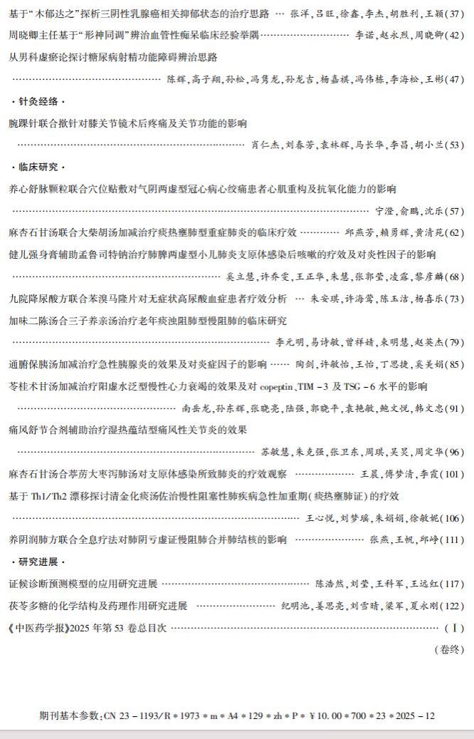
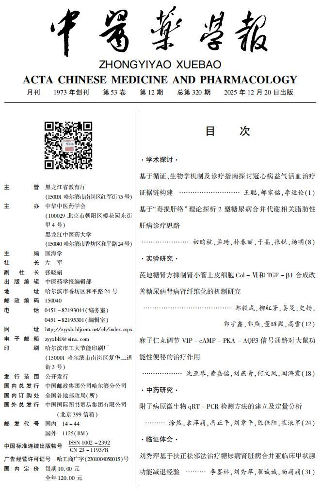
《中医药学报》2025年12期目录与您分享
2025-12-17 13:27
【
关闭窗口
】
网站首页